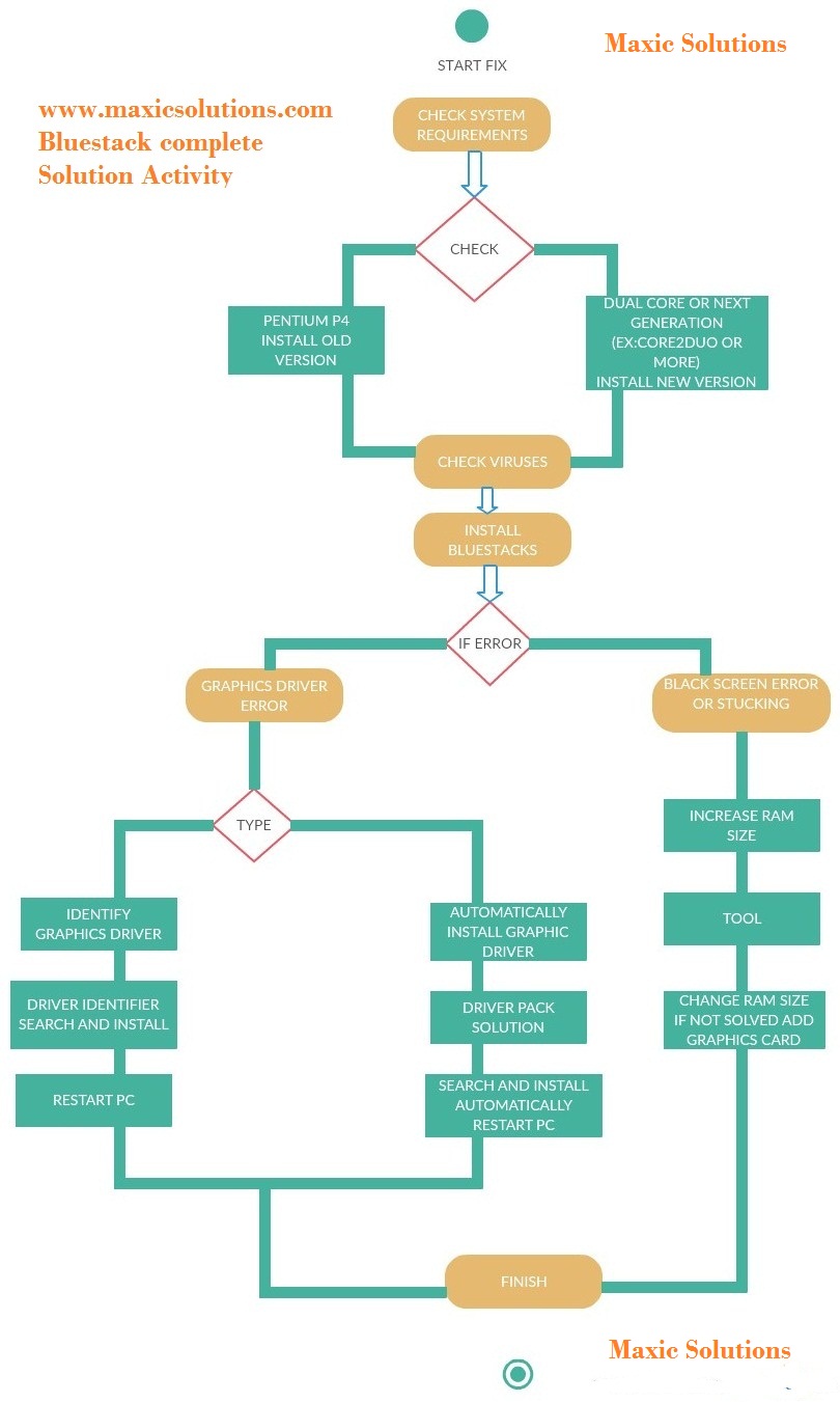
Bluestacks is a popular android player to run android apps on a PC. Here Bluestacks working based on virtualization method , hence android OS deployed on the VM ware player.Bluestack competitors are Andy,Youwave,Windroy ,and More.Bluestack is the best player to run android apps on a PC.During Bluestacks installation to see some frequent errors.As a matter of fact, I give some complete fix for solving blue stack.Above activity, diagram BCSA(Bluestack Complete Solution Activity) solves 80% of Errors.
In above Imag(BCSA)e is not Clear Zoom or
Step 1:
CHECK SYSTEM REQUIREMENTS
1.Pentium 4 Processor Install Lower Version
2.Dual Core or above Install new version
3.Minimum 2GB 4GB Recommended
4.Graphics Card optional Graphics Card Increases blue stack performance
Step 2:
CHECK VIRUSES
FOR SECURITY USE ORGINAL ANTIVIRUS SCANNER
Step 3:
INSTALL BUESTACKS
HOW TO INSTALL
DOWNLOAD
IF ERROR
GRAPHICS DRIVER ERROR
IDENTIFY DRIVERS
STEP 4:
AFTER INSTALLATION
IF BLUESTACKS GOES TO SLOW OR BLACK SCREEN ERROR
WARNING:BLUESTACKS EASY IS USED TO CHANGE RAM SIZE ONLY.IF YOU USED OTHER OPTIONS IN BLUESTACK EASY TOOL.WE ARE NOT RESPONSIBLE.
DOWNLOAD BLUESTACK EASY
THANKS FOR VISITING.IF ANY ISSUE SEE